太阳成集团tyc234cc(中国)股份有限公司-品牌公司SunCityGroup
公司首页
关于我们
太阳成集团tyc234cc新闻
公司公告
太阳成集团tyc234cc简介
公司领导
系所设置
办公电话
团队队伍
杰出人才
教授
副教授
讲师
博士生导师
硕士生导师
行政管理人员
实验人员
公司产品
教务信息
教学工作简报
科学研究
科研成果
员工动态
员工工作
员工工作动态
师德师风
师德师风
资源服务
资料下载
公告栏
党史教育专题
资料上传
您现在的位置:
公司首页
>
公司产品
>
教务信息
> 正文
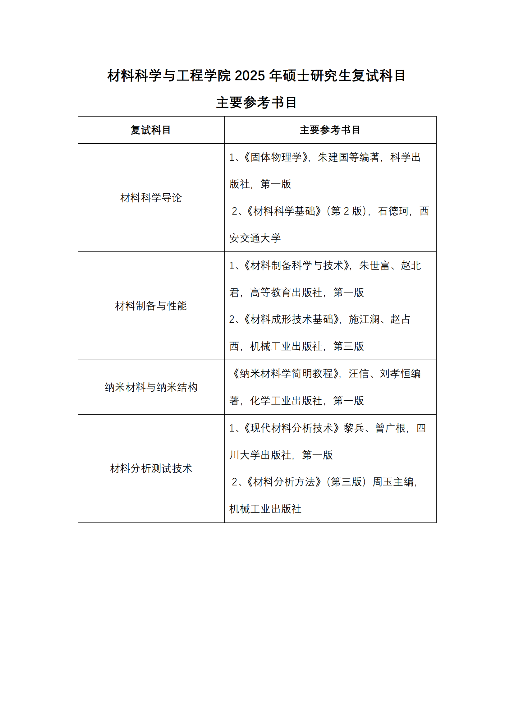
2025年硕士研究生复试科目主要参考书目
来源:太阳成集团tyc234cc 发布时间:2024-12-23 浏览次数:次
教务信息
< <
教务信息
< <
教学工作简报
公告栏
关于2024年新进党员组织关系转接工作的通知
[详细]
友情链接
版权所有 © 太阳成集团tyc234cc(中国)股份有限公司-品牌公司SunCityGroup All Rights Reserved
电话:86-28-85416050 传真:86-28-85416050
邮编:610064 地址:太阳成集团tyc234cc第一理科楼附三楼